Fire Hazard

In my previous post I emptied my batteries and discovered that I had a boat problem that I couldn’t safely or legally solve myself.
I’ve always thought it a bit difficult to get hold of good boat service professionals, but this time my expectations were quite high. I had talked to this one boat service person several times before, over the phone, and he had seemed really nice and knowledgeable.
And so he was, also this time.
We went through his “checklist” on the phone, to sort out all the possible easy fixes. Quite quickly, though, he agreed that it would be best for him to drive down to my boat and look at it in person.
Help Arrives
“Oh, Mika is coming,” the guys from the neighbouring boat called out.
I assumed he was some kind of local legend in the boating world, and when I saw his “service car”, I wasn’t disappointed.

Mika was absolutely fantastic! He jumped straight into the problem solving, and it took him just a bit more than half an hour to find it and fix it!
How It’s Wired
Rewinding a bit, however, there were a few new lessons learned about how HanseYachts constructs their yachts.
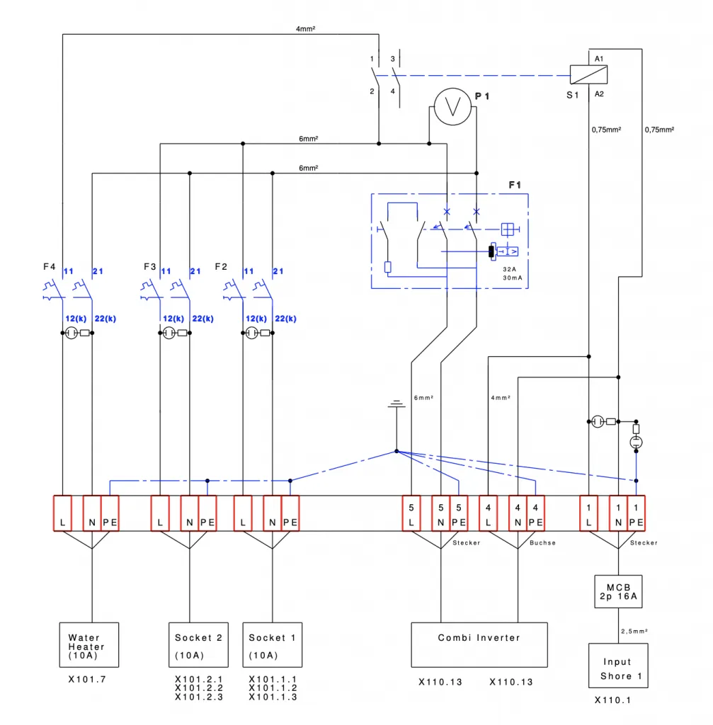
From the shore power socket in the back (a surprisingly expensive Marinco connector) the AC wires go through a circuit breaker (Eaton FAZ -K32/2) in the aft locker on the starboard side. The ground wire passes through a galvanic isolator (Whisperpower GI 16A) installed right next to the circuit breaker.
From there, the AC wires go straight to the AC panel (a Philippi TEV349), but now something interesting happens: before the AC gets to the 220V sockets, it is routed through the inverter (if you have one). The boat’s 220V system is active only when the inverter works and is turned on.


The simple takeaway here: if you have a Hanse with a system like ours, the charger/inverter needs to be switched on (either as a charger or as an inverter) for any of the AC sockets to work. The “AC mains” will light up when shore power is physically connected, but “Shower Power” (and the voltage meter) will operate only with AC coming back from the inverter. It’s not inverted AC, though, it’s the real thing, but with a detour.
Who Dunnit?
So, back to Mika and solving the AC problem.
He removed the AC panel and started poking around in it. It didn’t take long for us both to notice that there was a poor connection somewhere, and just by moving the panel, the inverter snapped on and off and on again.
“Ok,” he said, with a slight seriousness in his voice. “It was good you called me. It’s sparking, and this could have started a fire.”

We unplugged the shore power and he went to work checking all connections, one by one. The fourth one he checked was the one. The screw holding the wire tight was clearly loose, almost like it hadn’t been really tightened at all.
“This must be the one,” he said, and tightened it. “Try the shore power again,” he said.
I connected it and went back inside the boat. Everything worked perfectly. He moved the panel around a bit to verify the fix, and nothing bad happened. Great, and what a relief!

“Just a screw”
I’m a big fan of the Air Crash Investigation series. I’m especially fascinated by the accidents where something seemingly very small eventually ends up causing the disaster.
This did enter my thoughts. Just one small screw left untightened, that might have ended up in a fire aboard our boat. This, luckily, didn’t happen.
What did happen, however, was some damage to the AGM batteries. I tried my best to find some (scientific) information about how much damage this might have caused, but I didn’t get very far yet.
They seemed to be working alright, though, when I charged them, so fingers crossed that this was an incident with relatively little impact.
I learned a lot more about the AC system, for sure!
2 Comments
Good to hear that your batteryproblem was actually a minor problem. We have got our ship called Ypomoni just delivered a few weeks ago because of the civid 19. Our ship has this mastervolt batterycharger placed underneath the couch. We think this machine works al the time and makes lots of noice. Is your charger loud as well? I hope its something they can fix or do something about. Keep blogging its nice to hear how others percept their ship.
Cheers,
Thanks for the message!
It's quite noisy yes, when the cooling fans are all going. I don't think we have really minded it that much, though. Different things irritate differently :) I'm surely happy that's it's working now!
